Upgrade hardware or upgrade performance?

When production requirements change, the first answer is often to scale up performance by retooling machinery with new hardware. This approach is costly, time-consuming, and – in the age of digital twins and virtual commissioning – quite possibly unnecessary. Niigon recently proved that the right combination of automation technology and simulation-based design can get more out of existing machines without any new hardware at all.

Niigon's new injection molding machine had just entered production when the end user made a shocking revelation: the throughput would need to be substantially higher than originally specified. In its current configuration, however, running the machine at higher speeds would cause unwanted oscillations when the mold was closing. Niigon's engineers concluded that a hardware solution would require replacing hydraulic components with electric counterparts – at the cost of new parts, hundreds of engineering hours and significant losses in machine downtime. As long-time users of B&R technology, Niigon suspected that virtual machine commissioning might pose a potential solution to this challenge.

Niigon's new N550 Stack/Cube machine offers a unique combination of hydraulic and electric actuation that helps keep costs low.

The virtual alternative

Hoping to find a better path to the required machine performance, Niigon turned to Maplesoft, a leading provider of simulation and virtual commissioning solutions. Maplesoft's MapleSim modeling and simulation tool works seamlessly with B&R's Automation Studio engineering environment thanks to many years of cooperation between the two companies.

Working in their familiar development environment, Niigon's engineers would be able to test a variety of optimization strategies on a virtual model of their machine and push the machine to its limits without any risk of damage. Once a suitable strategy had been developed, the physical machine could simply be updated with the new software via remote access. To get results as fast as possible, Niigon enlisted the services of Maplesoft Engineering Solutions. In the end, developing and implementing a simulation-based machine upgrade was as easy as 1-2-3.

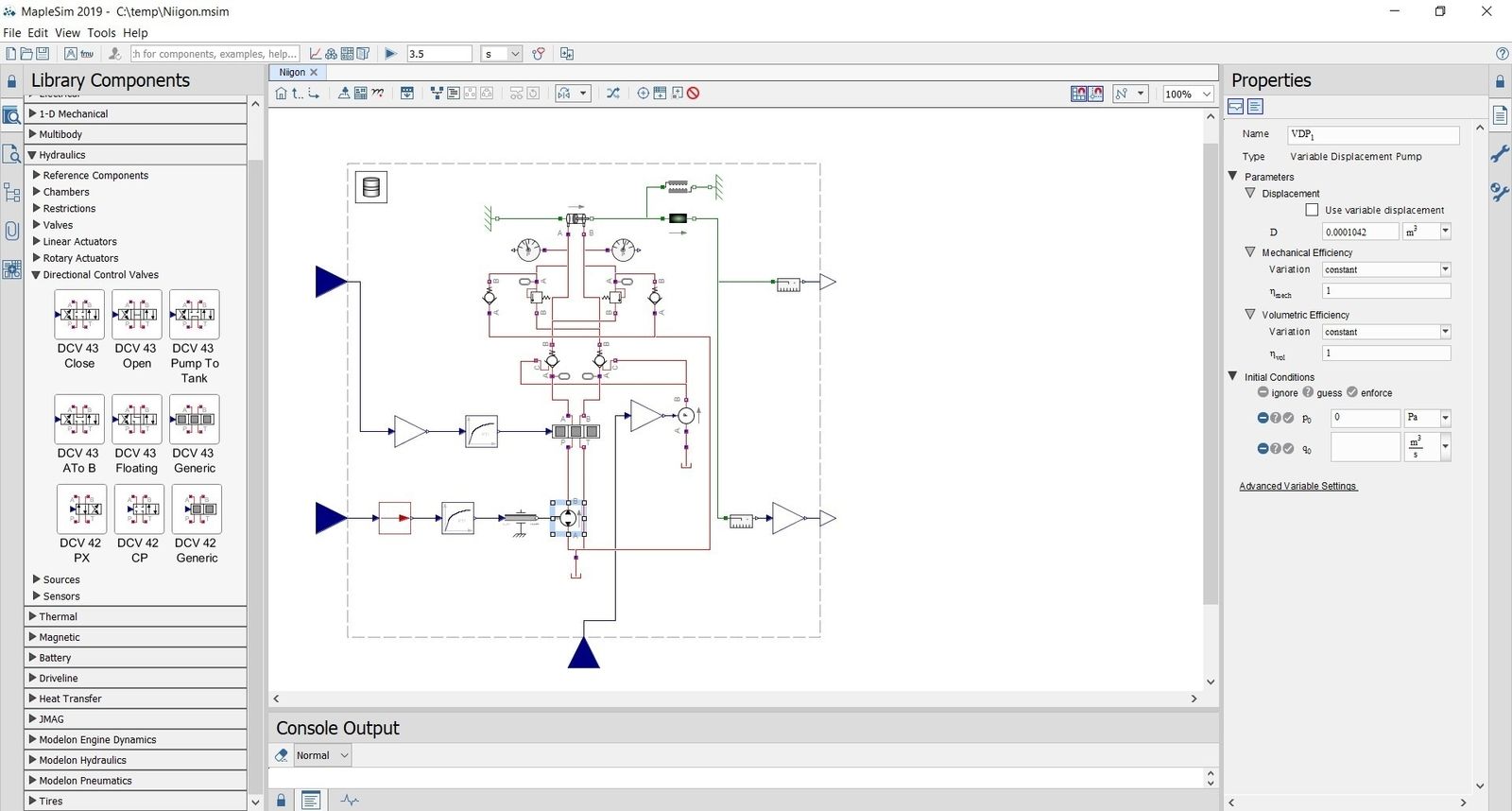
Step 1: Develop the model

To simulate the physical machine with high fidelity, key components including its hydraulic and mechanical systems were modeled in the multidomain MapleSim environment. Utilizing operational data from the physical machine, Maplesoft was able to create a dynamic model that accurately replicated the behavior of the physical machine, including the problematic oscillations. They could now use this model – known as a digital twin – to investigate the cause of the oscillations and simulate a variety of strategies to eliminate them.

The MapleSim workspace, including the model topology for part of the injection molding machine.

Step 2: Optimize the code

Niigon was now ready to use their simulation model to develop new, optimized control code for the machine. Since Niigon uses B&R's Automation Studio for control design, it was easy to import the MapleSim models for virtual commissioning. With the B&R MapleSim Connector linking the MapleSim model to Automation Studio, Niigon was able to simulate the impact of its control code on the digital twin in real time.

Engineers at Niigon used the MapleSim model as a virtual test platform for real-time testing within Automation Studio. At the click of a mouse, they could visualize their machine's response to different control strategies risk-free, then easily deploy the resulting control code onto the physical machine.
By optimizing the machine control code, engineers noticed a significant reduction in oscillations when comparing the hydraulic system without an optimized controller (green) and with the new control strategy (red).

Step 3: Update the machine

After implementing two major optimization strategies, Niigon successfully reduced the cycle time of its machine by over 25% and effectively eliminated the oscillation issues during production. "We initially thought this would be impossible to do with software alone," recalls Yongchuan Fan, the leading senior controls designer for the project. "When we saw the results, it was just unbelievable."

Engineers might typically take weeks or months to settle on a suitable control parameters. Having done its testing on the virtual machine, however, Niigon had its machine up and running with the optimized control solution after less than two days of downtime.

The future of virtual commissioning at Niigon

In a matter of months, machine simulation went from a hardly-considered option to an important tool for future engineering developments at Niigon. Marc Ricke, Niigon's controls engineering and IT manager, is confident in the added performance that simulation can bring to the product line: "We cut the machine's cycle time by 25% at less than a quarter the cost of a hardware solution. For me, it's a total no-brainer: You'll never get the best out of your mechanical system without simulation."

In future virtual commissioning projects, Niigon will continue to rely on Maplesoft Engineering Solutions for consulting, training and software, and B&R will continue to play a central role in automating the next generation of injection molding machines. "The excellent quality of service we received from Maplesoft's engineers, and the easy workflow between MapleSim and Automation Studio will help us offer our customers machines that achieve faster speeds with less expensive hardware," says Ricke.

What's next for Niigon? While they can't say exactly what is under development, simulation and digital twin development will certainly have a place in Niigon's engineering toolbox going forward. "In the early days of CAD modeling, there were some people who thought they'd be fine without it, yet today there's absolutely no debating its necessity," notes Ricke. "I expect that two years from now people here will look at simulation the same way."

  • A performance upgrade is as easy as 1-2-3
  • 1. Develop the model
  • 2. Optimize the code
  • 3. Update the machine
About the Customer

Marc Ricke

Controls Engineering & IT Manager, Niigon


“We cut the machine's cycle time by 25% at less than a quarter the cost of a hardware solution. For me, it’s a total no-brainer: You'll never get the best out of your mechanical system without simulation.”

Please choose country and language

B&R Logo